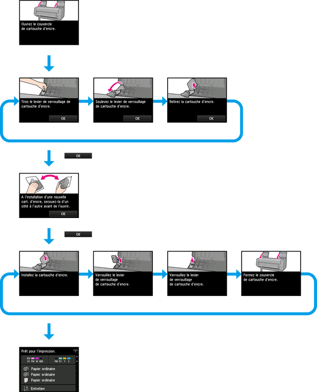
Vérification des instructions au cours du fonctionnement de l'imprimante
Vous pouvez consulter les instructions sur l'écran tactile lors du chargement du papier, du remplacement d'une cartouche d'encre ou lors de l'exécution d'autres opérations.
Comment consulter les instructions
Une fois que vous effectuez une action décrite dans les instructions, l'imprimante détecte l'action et passe à l'écran suivant des instructions.
Les écrans d'opération changent toutes les 3 secondes et la séquence des opérations s'affiche plusieurs fois.
Pour les actions que l'imprimante ne parvient pas à détecter, touchez OK pour afficher l'écran d'instructions pour l'étape suivante.
Exemple : remplacement d'une cartouche d'encre
